Types of Melting Furnaces for Metals
Types of Melting Furnaces for Metals
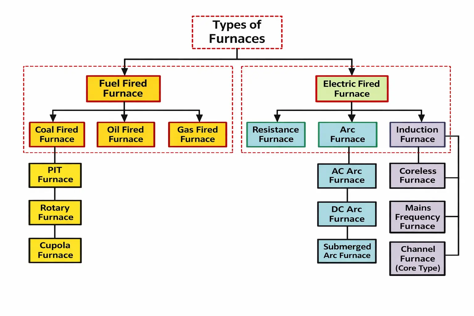
Heating and melting furnaces play a crucial role in various industrial processes that involve working with metals. These furnaces provide the necessary heat to raise the temperature of metals to their melting points, enabling them to be shaped, cast, or transformed into desired forms. Different types of furnaces are utilized based on the specific requirements of the process, the type of fuel available, and the properties of the metal being worked with. In this article, we will explore the various types of heating and melting furnaces for metals, including both fuel-fired and electric furnace types, as shown in above Figure.
Fuel-Fired Furnace Types
Fuel-fired furnaces are heating and melting systems that utilize various types of fuel, such as coal, oil, or gas, to generate heat for industrial processes. The heat is transferred to the metal charge or material being processed through conduction, convection, or radiation, depending on the furnace design. These furnaces are commonly used in industries that require high temperatures for melting, smelting, or heat treatment of metals and other materials.
Coal-Fired Furnaces
1.1 PIT Furnace: The Pneumatic Injection Technology (PIT) furnace is a type of coal-fired furnace used for heat treatment processes such as annealing, tempering, and normalizing. It has a pit-like structure that allows for easy loading and unloading of metal components. The furnace is heated by burning coal or coke, and the metal parts are placed inside for the desired heat treatment.
1.2 Cupola Furnace: The cupola furnace is a traditional, tall, vertical furnace used for melting iron and other metals. It operates by burning coke or coal in the lower part of the furnace while the metal charge is introduced from the top. The heat generated by the combustion process melts the metal, which then collects at the bottom for casting.
1.3. Rotary Furnace: The rotary furnace is commonly used for recycling and recovery processes. It consists of a cylindrical, refractory-lined furnace that rotates around its axis. The rotation allows for efficient heating and melting of metal scraps, providing high thermal efficiency and uniform heating.
2.Oil-Fired Furnaces
Oil-fired furnaces utilize liquid fuel, such as diesel or heavy oils, to generate heat. These furnaces offer high temperature capabilities and are often used in applications where precise temperature control is required.
3.Gas-Fired Furnaces
Gas-fired furnaces employ natural gas or propane as the fuel source. They are widely used in various industries due to their clean combustion, ease of operation, and ability to achieve high temperatures. Gas-fired furnaces can be equipped with advanced control systems for accurate temperature regulation.
Electric Furnace Types
Electric furnaces are heating and melting systems that utilize electrical energy as the primary heat source. They offer several advantages, including precise temperature control, clean and efficient operation, fast heating rates, and the ability to achieve high temperatures. They also allow for better control over the heating process and can be more environmentally friendly compared to fuel-fired alternatives. Common types of electric furnace is shown in Figure 3.


1.Resistance Furnace
Resistance furnaces use electrical resistance as the heating mechanism. They are commonly employed for applications that require precise temperature control and clean heating processes. Resistance furnaces can reach high temperatures and offer excellent uniformity of heat distribution
2.Arc Furnace
2.1 AC Arc Furnace: AC arc furnaces are primarily used for steelmaking and melting non-ferrous metals. They operate by generating an electric arc between the electrodes and the metal charge. The intense heat of the arc melts the metal, allowing for refining, alloying, and casting processes.
2.2 DC Arc Furnace: DC arc furnaces are similar to AC arc furnaces but operate with a direct current power supply. They are widely used in the production of specialty steels and alloys that require precise control of temperature and composition.
2.3 Submerged ARC Furnace: Submerged arc furnaces are specifically designed for the production of ferroalloys. The electrodes are submerged in the molten metal bath, and the arc is generated beneath the surface. This configuration prevents excessive heat loss and enables efficient alloy production.
3.Induction Furnace
3.1 Mains Frequency Furnace: Mains frequency induction furnaces are commonly used for melting and holding ferrous and non-ferrous metals. They operate on the principle of electromagnetic induction, where a high-frequency alternating current is passed through a coil to create a magnetic field that induces currents within the metal charge, generating heat.
3.2 Channel Furnace (Core Type): Channel induction furnaces, also known as core-type furnaces, are used for melting and holding metals. They feature a channel-shaped crucible surrounded by a primary induction coil. The metal charge is placed within the channel, and the induced current heats the charge, enabling melting and subsequent casting.
3.3 Coreless Furnace: Coreless induction furnaces are widely used for melting and holding ferrous and non-ferrous metals. Unlike channel furnaces, they do not have a core, allowing for greater flexibility in terms of metal charge size and composition. Coreless furnaces are highly efficient and offer excellent temperature control.
Conclusion
Heating and melting furnaces for metals come in various types, each designed to meet specific industrial requirements. Fuel-fired furnaces, such as coal-fired, oil-fired, and gas-fired furnaces, are widely used and offer different advantages based on the available fuel sources and process needs. Electric furnaces, including resistance furnaces, arc furnaces (AC, DC, and submerged), and induction furnaces (mains frequency, channel, and coreless), provide precise temperature control and flexibility for melting and refining metals. Understanding the different types of heating and melting furnaces is crucial for selecting the most appropriate furnace for a particular metalworking process, ensuring efficient and reliable operations in various industries.
References:
Shufian, Abu, Md Saidur Rashid Mahin, and Riadul Islam. “Electronics and waste material recycler energy-efficient electric furnace system.” Cleaner Engineering and Technology 6 (2022): 100407.
Gadpayle, Sneha P., and Rashmi N. Baxi. “Electric melting furnace-a review.” International Journal of Emerging Science and Engineering 2, no. 5 (2014): 80-83.
Lee, Baek, and Il Sohn. “Review of innovative energy savings technology for the electric arc furnace.” Jom 66 (2014): 1581-1594.
Dhiman, Bhaskar, and O. S. Bhatia. “Oil fired furnace and induction furnace: A Review.” International Journal of Scientific & Engineering Research 6, no. 8 (2015): 602-613.